맵플롯립( Matplotlib )
파이썬에서 가장 널리 사용되는 데이터 시각화 라이브러리 중 하나입니다. 데이터를 그래프나 차트 형태로 시각적으로 표현할 수 있는 도구입니다.( 그래프를 그리는 라이브러리이다)
특징
- 다양한 시각화 옵션: 선 그래프, 막대 그래프, 산점도, 히스토그램, 파이 차트, 서브플롯 등 다양한 형태의 그래프를 만들 수 있습니다.
- 세부적인 제어: 각 그래프의 스타일, 색상, 크기, 범례, 제목 등을 세밀하게 조정할 수 있습니다.
- 다양한 출력 형식 지원: 그래프를 PNG, PDF, SVG, EPS 등 다양한 포맷으로 저장할 수 있습니다.
- 인터랙티브 기능: IPython 및 Jupyter 환경에서 인터랙티브한 방식으로 데이터를 시각화하고 다룰 수 있습니다.
- 쉽고 직관적인 사용법: Matplotlib는 사용법이 비교적 간단하고, 필요한 대부분의 기능을 제공하기 때문에 데이터 분석, 과학적 연구 등에서 자주 사용됩니다.
직선그래프
matplotlib의 하위 모듈인 pyplot을 사용한다. pyplot은 객체 지향적인 인터페이스를 제공한다.
matplotlib.pyplot를 plt 이름으로 사용하는 것은 거의 표준 관행이 되었다.
우리가 값들의 리스트를 plot() 함수로 전달하면, plot() 함수는 이것을 y축 값으로 생각하여 그래프를 그린다.
x축 값은 리스트의 인덱스라고 생각한다.
matplotlib 라이브러리 설치하기
> pip install matplotlib
설치가 완료되면 오류 없이 사용할 수 있다.
import matplotlib.pyplot as plt
import matplotlib.pyplot as plt
%matplotlib inline
plt.rcParams['font.family']='Malgun Gothic'
plt.rcParams['axes.unicode_minus']=False
X=["월", "화", "수", "목", "금", "토", "일"]
Y1=[15.6, 14.2, 16.3, 18.2, 17.1, 20.2, 22.4]
Y2=[20.1, 23.1, 23.8, 25.9, 23.4, 25.1, 26.3]
plt.plot(X,Y1, label="서울") #X축 값 (범례)
plt.plot(X,Y2, label="부산") #Y축 값 (범례)
plt.xlabel("일 (Day)") #가로측라벨
plt.ylabel("온도") #세로측라벨
plt.legend(loc="upper left") #그래프의 범례를 추가/범례를 그래프의 왼쪽 상단에 위치
plt.title("도시 별 온도") #그래프제목
plt.show() #그래프출력

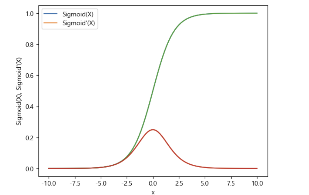
시그모이드 함수를 그려보자
import matplotlib.pyplot as plt #그래프를 그리기 위한 라이브러리
import numpy as np #numpy는 수학적 연산을 위한 라이브러리
def sigmoid(x):
s=1/(1+np.exp(-x)) # 시그모이드 함수
ds=s*(1-s) # 시그모이드 함수의 미분
return s,ds
X = np.linspace(-10, 10, 100)
Y1, Y2 = sigmoid(X)
plt.xlabel("x")
plt.plot(X,Y1, label="Sigmoid(X)")
plt.plot(X,Y2, label="Sigmoid'(X)")
plt.ylabel("Sigmoid(X), Sigmoid'(X)")
plt.legend(loc="upper left") #범례
plt.plot(X, Y1, X, Y2)
plt.show()
시그모이드 함수(Sigmoid(x))와 그 미분(Sigmoid'(x))의 그래프를 시각화하는 코드

'딥러닝' 카테고리의 다른 글
| [딥러닝] 붓꽃을 머신러닝으로 분류해보자(혼동 행렬) (0) | 2025.03.16 |
|---|---|
| [딥러닝] 라이브러리 설치 및 사용 예제 (0) | 2025.03.09 |
| [딥러닝] 파이썬 복습 (2) | 2025.03.08 |